# 题目导入问题
通过 批量导题 功能向系统中导入题目是使用很多功能的先决条件,您的本地题目文档需满足必要的格式才能成功导入。本章节将对导入的题目格式要求以及导入或识别失败的原因予以详细说明。
注意
能够导入或识别并不代表系统支持这种操作方式,请按照格式要求进行文件预处理,才能确保万无一失。
# Word导入格式
Word导入可以支持图片、LaTeX公式等内容,是最常见的导入方式,支持的文件类型为 docx 。建议使用新版的 Microsoft Word(2019及更高版本) 或 金山WPS 进行题目文档的创建和编辑工作。
提示
系统识别的关键词为 答案 、 知识点 、 解析 、 难度 ,请注意避免这些关键词在题目的内容中被使用而导致识别错误,例如 解析:本题考察的是知识点:xxx 。
# 单选题
单选题必须包含 题号 、 题干 、 选项 、 答案 ,格式如下图所示。
 - 题号
 
以 数字+顿号/点 的形式构成,例如 1、 或 1. ,数字与符号之间请勿插入空格,否则可能无法识别。
题号格式正确即可,数字本身无需正确,系统会根据识别出的题目顺序,重新生成题号。例如一次导入多道题目,所有的题目题号均为 1、 也是可以的。
- 题干
 
题干与题号位于同一行,紧接着题号编辑即可,题干中插入的图片会被正常导入,但如果您的题干包含格式(例如字体颜色、大小等),可能会在导入时被清除。
- 选项
 
选项需要另起一行与题干区分,每个选项可以分别占据一行,也可以将所有选项写在同一行。若将选项写在相同行,则每个选项之间,需要至少插入一个空格。
 - 答案
 
答案需要另起一行,也可以被小括号包裹后出现在题干中。若将答案插入在题干里,则题干里请勿出现多个小括号。
 - 知识点
 
非必要项。若有,则输入的知识点在系统中必须已存在,否则提交时会报错。
- 解析
 
非必要项。没有则题目解析为空。
- 难度
 
非必要项。没有则题目难度默认为中,有则只能输入 高 、 中 、 低 三种,否则提交时会报错。
# 多选题
多选题必须包含 题号 、 题干 、 选项 、 答案 ,格式如下图所示。
 多选题在录入要求方面,与单选题完全一致,也支持选项写在同一行或答案写在题干中。
若一道题目有多个知识点,则各个知识点之间需要使用三条竖线 ||| 予以分割。
提示
答案只有1个的多选题属于特殊情况,此时需要使用中括号标注题型 [多选题] 才能正确识别,否则将被识别为单选题。
 # 判断题
判断题必须包含 题号 、 题干 、 答案 ,格式如下图所示。
 - 答案
 
判断题的答案可以写作 正确/错误 或 对/错 ,但不能用符号来表示,例如 √/× 。
# 填空题
填空题必须包含 题号 、 题干 、 空格 、 答案 ,格式如下图所示。
 - 空格
 
使用三个及以上的连续下划线 _ 来表示一个空,题目中可以插入多个空。
必须通过键盘输入下划线符号,而不能使用文档格式(例如ctrl+U)来直接添加下划线。
- 答案
 
每个答案需要单独占据一行,答案标识分别为 答案1 、 答案2 、 答案3 、 答案n ,用来与题干的空格数量对应。
# 简答题
简答题没有固定答案,因此只要包含 题号 与 题干 即可。尽管 解析 属于非必须内容,但站在有利于阅卷时参考的角度考虑,建议简答题添加题目的解析内容。
 # 录音题/录像题
录音题和录像题与简答题类似,导入时的必须内容是 题号 、 题干 与 录音(录像)时长上限 。录音题无需考生进行文字或内容输入,使用麦克风录制一段语音进行作答即可。
 - 录音(录像)时长上限
 
设置每段录音(录像)的最大时长,下限为1分钟,上限为60(10)分钟。
# 完形填空题
导入完形填空题需要包含 题号 、 题干 、 子题目选项 和 答案 ,具体格式如下图所示。
 - 空格
 
使用三个及以上的连续下划线 _ 来表示一个空,题目中可以插入多个空。
必须通过键盘输入下划线符号,而不能使用文档格式(例如ctrl+U)来直接添加下划线。
- 子题目题号
 
父题目题号与子题目题号之间以短横线 - 进行连接,如 1-1 、 1-2 。
- 子题目选项
 
子题目各个选项之间需存在至少1个空格以示区分。
- 答案
 
答案标注在子题目之后,连写即可。
# 排序题
导入排序题需要包含 题号 、 题干 、 选项 和 答案 ,具体格式如下图所示。
 从样式上来看,排序题在导入时与多选题相似,因此需要额外标注题型以示区分。
排序题不能以ABCD这类存在规律的顺序作为答案。
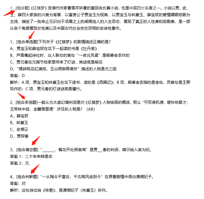
# 组合题
组合题较为复杂,因此在导入时的格式要求也最为严格。组合题的必须项目有 题号 、 题型 、 题干 以及 子题目 ,需要注意的是,组合题子题目的格式除过应当满足前文所述各类题型的必须要求外,还需要额外增加 题型 标识。
 - 题型
 
组合题必须标识题型 [组合题] ,否则将被识别为普通题目。
- 子题目
 
组合题子题目需要紧接着组合题编辑,且每道子题目都需要标识题型。根据题型的不同,组合题子题目的题型标识关键词为 [组合单选题] 、 [组合多选题] 、 [组合判断题] 、 [组合填空题] 、 [组合简答题] 、 [组合录音题] 。
# Excel导入格式
Excel导入只能支持纯文本内容,一个文件中允许存在多个sheet,支持的文件类型为 xlsx 。请使用新版的 Microsoft Excel 或 金山WPS 进行题目文档的创建和编辑工作。
 注意
请通过系统页面直接下载Excel文档模版,并在此基础上增加题目信息。否则可能因为某些单元格格式不符而无法导入。您不能删除模版文件中的首行标识信息。
以Excel的方式导入时,必须项目有 题型 、 题干 、 答案 ,对于单选题和多选题来说, 选项 也是必须的。
# 选择题
单选题和多选题允许在表格中增加选项单元格。例如在 K2单元格(选项D右侧) 增加 选项E 一列,若仍旧含有更多选项,则依次类推。其余单元格请勿修改。
 # 判断题
选项单元格请留空,直接在答案单元格填写答案即可。
注意
下图为特别常见的错误录入方式,在编辑题目时请格外注意。
 # 填空题
使用连续的三个下划线 _ 来代表一个空,若题目包含多个空,则答案单元格中,不同空的答案应当换行书写。例如第一行对应空格1,第二行对应空格2,以此类推。
若某个空具有多个答案,则需要写在同一行,且不同答案之间使用三竖线 ||| 进行分割,考生作答任意一个答案都算回答正确。
# 简答题
简答题在录入方面最为简单,标记题型并填写题干即可,其他不需要使用到的单元格请留空。
# 文本导入格式
在使用纯文本方式导入时,题目的格式要求与word导入的格式完全一致。
您可以使用 复制/粘贴 的动作将文本内容复制到批量导题功能的识别区,系统会自动开始解析。
图片等非文本内容不能和文本一起复制,但可以单独复制粘贴某张图片。
# 各类问题的解决方案
以下为导入题目前、中、后各个阶段可能出现的问题及解决方案,如您遭遇,请参考解决方案进行处理。
# 导入问题
1、请选择高版本word/excel导入,仅支持docx/xlsx。
 说明:创建者使用的office软件版本太低,导致其生成的文件过于古老(距今超过10年),不支持导入。
解决办法:
推荐方案。使用新版office软件新建文档, 重新录入(并非复制粘贴) 原始文档的所有内容并保存。
备选方案(不推荐)。使用新版office软件打开原文件,编辑修改将其另存为
docx或xlsx格式,然后导入新生成的文件。若您的文档中内容较为复杂,仍旧可能会有后续识别或使用方面的问题,无法解决。
2、解析异常,请重新检查word/excel文档格式!
 说明:该文件可能已损坏或包含无法识别的异常内容。
解决办法:
使用新版office软件新建文档, 重新录入(并非复制粘贴) 原始文档的所有内容并保存。
3、导入文档后在左侧编辑页面操作无反应,甚至页面卡死、崩溃。
 说明:题目或单元格格式较为复杂且数量较多。系统进行解析需要占用资源,若电脑配置不能支持浏览器的资源消耗,即有可能出现此现象。
解决办法:
请尽量清除文档中的所有格式(例如文字加粗、颜色、单元格边框等)再进行导入,若文档中题目较多,建议您分多次导入。
4、Request failed with status code 504。
 说明:选择的文件过大导致上传失败。
解决办法:
请尽量优化文档中的图片大小或分多次进行导入。
# 识别问题
1、导入成功,但未能解析出结果。
 说明:左侧识别区域有一道或一道以上的题目缺失题号或题号表述格式不正确,连带影响整个文档无法被识别,请仔细检查。
解决办法:
您需要人工复核左侧识别区的题目内容,查找并补充题号后即可正常识别。也可在文档中复核,补充题号后重新导入。
2、原始文档中包含题号,但导入后题号消失。
 说明:word文档中的项目符号不能支持识别,因此导入后会丢失,项目符号指在文档中不能被选中的内容(如上图)。题号与选择题选项均有可能成为项目符号,请仔细甄别。
解决办法:
请您打开本地题目文档,按下 Ctrl+A 的组合键进行全选,仔细审阅文档中的所有内容,并从中挑选出项目符号进行修改,使其成为普通本文后重新保存导入。
3、选择题选项成为EFGH或其他。
 说明:若两道选择题是连续的,且后一道题题号是项目符号,由于导入系统后丢失题号信息,则该题目的选项即会被系统视作上一道题选项的延续而自动变为EFGH或后续字母。
解决办法:
请您打开本地题目文档,按下 Ctrl+A 的组合键进行全选,仔细审阅文档中的所有内容,并从中挑选出项目符号进行修改,使其成为普通本文后重新保存导入。
4、解析出来的题目内容与题目样式存在明显差异或错误。
 说明:以图示为例,人工审核很容易判断识别区的题目类型应该为单选,但系统的解析结果却是多选题。
解决办法:
无需关注系统解析结果,请严格按照 word导入格式 调整文档中的题目格式,使其符合标准。
例如图示中的问题有:答案部分的标识关键词为 答案 ,而非 正确答案 ;不存在 来源 标识,而应当是 解析 。
5、识别和解析出来的题目内容存在乱码。
 说明:文档中包含数学公式编辑器录入的内容,此部分内容在导入时会被转换成源码进行显示,属于正常现象。
解决办法:
无需解决此问题,可直接导入。导入后,数学公式会被恢复到正常样式。若导入后仍然存在源码,说明题目内容可能发生混乱,需要检查,建议您联系客服协助您排查问题。
提示
对于极个别的公式,即使格式正确,导入后仍然可能呈现乱码。建议将此公式截图,以图片的方式进行导入。
6、导入后图片位置错乱,并未出现在预想的位置,例如题干的附图出现在选项中。
 说明:题目文档中存在样式排版(如上图),系统无法判断图片的正确位置。此问题由文档过度美化造成,系统需要的文档只需规矩,并不需要美观。
解决办法:
请取消文档中的图片样式,仅采用回车键换行的方式将图片放置于所需要的位置。保存后重新导入。
7、两道或两道以上的题目相同,但系统却没有提示题目重复。
 说明:题干完全相同才会被视作重复题目,哪怕相互之间只差一个空格,也是不同题目。题干中的括号也分为全角和半角,极容易被忽视。
解决办法:请自行删除重复题目。
# 使用问题
1、导入的数学公式在手机上查看时乱码。
 说明:创建者使用的word软件版本太低,通过低版本word内置的数学公式编辑器编辑的公式在如今已经不支持(>>点击查看微软官方说明<<)。此公式在导入系统时会被转换成一个 svg文件(如上图) ,此文件不被手机兼容,故而可能显示乱码。
解决办法:
使用新版word软件(word2019及更高版本)打开该文件,将所有旧版公式转换为新版公式,保存后重新导入。
2、导入的数学公式被截断,不能显示完全。
 说明:公式较为特殊,系统不易判断在哪个位置自动截断换行,因此暂时不做处理,需要您人工换行书写公式。
解决办法:一行书写的公式过长,建议换行表示。
3、考生作答结果与填空题的答案相同,却被系统判为回答错误。
 说明:填空题答案包含格式,或使用了公式编辑器。由于格式会被转换成源码,所以实际上题目的答案会比您预想中的答案多一部分(如上图)。由于考生不可能输入源码,因此系统比对认为考生答案与参考答案并不一致,故而判为回答错误。
解决办法:请您注意避免在填空题答案中出现任何格式。
# 文档编辑问题(word)
1、怎么将旧版公式转为新版公式?
答:请您确保您当前使用的word版本为word2019或更高版本(wps无法进行此操作),打开某个文件后,新版与旧版公式在页面上的差异如下图所示。
 双击某个旧版公式,会弹出下图中的对话框,提示该公式已不再被支持,需要进行转换。
 点击 是 ,则word会将此公式转为受支持的新版公式。建议您勾选 适用于所有公式 ,再点击 是 来转换当前文档中的所有旧版公式。
若当前文档中的旧版公式较多,转换可能会需要几十秒到数分钟不等的时间,请耐心等待。
注意
公式转换的过程中,可能会出现内容丢失、乱码、错位等情况,此问题由word造成,kaiyun体育官方网站手机网无法解决。建议您转换完成后,通过人工复核来判断是否存在内容方面的问题。
 
 ← 支付配置问题及解决方案 录入试卷 →